财政部下达9.67亿旅游发展基金,各地补助分别有多少?

  • 来源:
  • 发布时间:2024-07-22
  • 点击次数:1032
财政部近日印发通知,下达2024年旅游发展基金补助地方项目资金9.67亿元支持地方提升旅游公共服务水平,加强旅游宣传推广,推进旅游业转型升级融合发展,促进文化和旅游消费,推动旅游业高质量发展


01
旅游发展基金补助地方项目资金


通知要求,各省、自治区、直辖市、计划单列市财政厅(局)和新疆生产建设兵团财政局,按照《财政部关于印发〈中央对地方专项转移支付管理办法〉的通知》《财政部关于印发〈旅游发展基金项目资金支出管理办法〉的通知》等有关要求,做好预算编制、指标安排等相关工作。


通知明确,各地要对照2024年旅游发展基金补助地方项目资金绩效目标,做好绩效运行监控,确保年度绩效目标如期实现。同时,参照中央做法,将本地绩效目标及时对下分解,做好省内预算绩效管理工作。安排给160个国家乡村振兴重点帮扶县的资金,按照财政部等10部门联合印发的《关于将脱贫县涉农资金统筹整合试点政策优化调整至国家乡村振兴重点帮扶县实施的通知》有关规定执行。

1.jpg
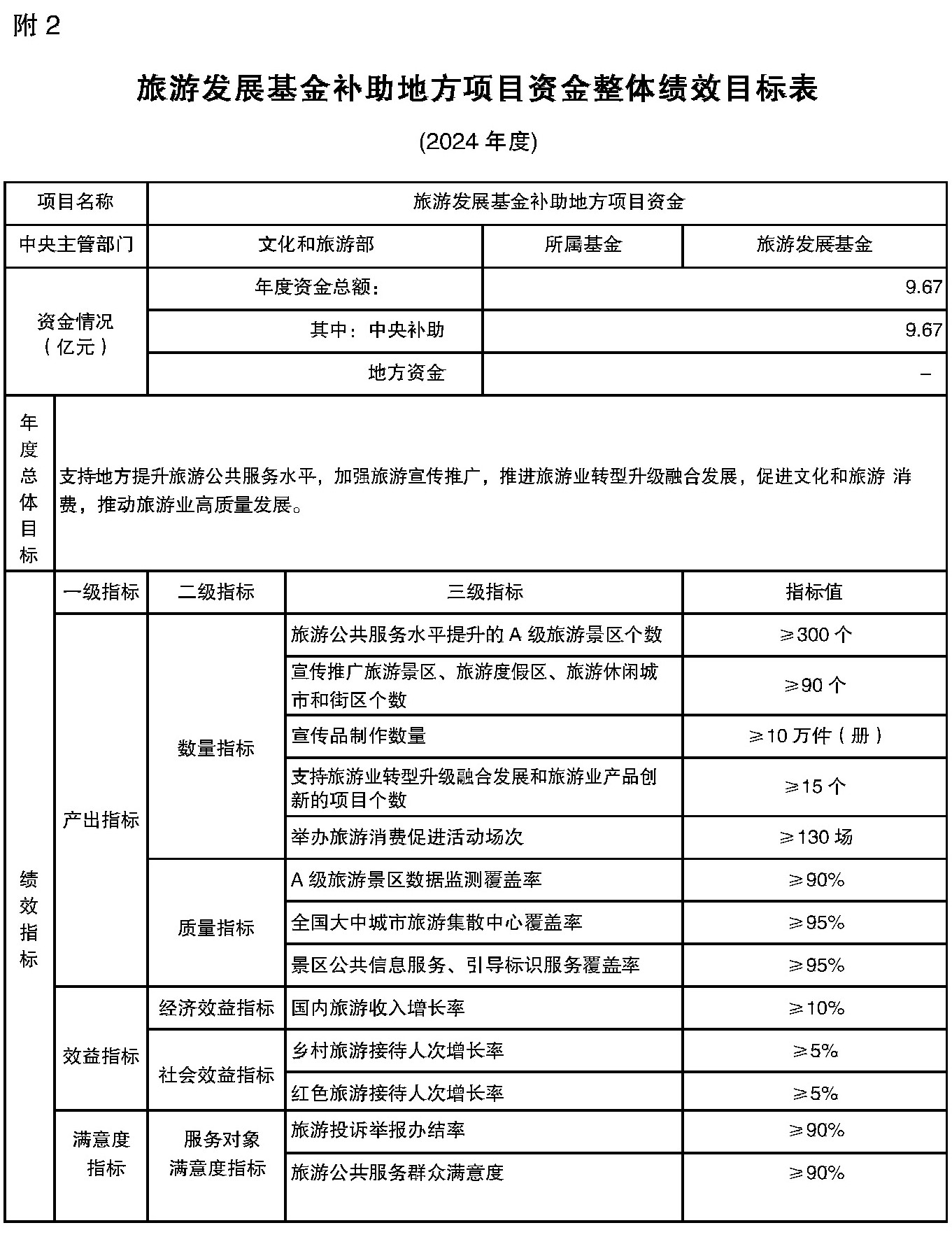
财政部同步下发了项目资金整体绩效目标,对资金使用方向、绩效指标等方面提出明确要求。在产出指标方面,要求旅游公共服务水平提升的A级旅游景区个数≥300个,宣传推广旅游景区、旅游度假区、旅游休闲城市和街区个数≥90个,宣传品制作数量≥10万件(册),支持旅游业转型升级融合发展和旅游业产品创新的项目个数≥15个,举办旅游消费促进活动场次≥130场等。
2.jpg旅游发展基金补助地方项目资金(以下简称旅游专项资金)重点用于补助中西部地区A级以上旅游景区(点)基础设施、公共服务设施建设及完善的项目;补助以中西部为主的重点地区带动农民脱贫致富的旅游项目和旅游新业态项目

(一)旅游景区(点)基础设施项目包括:景区周边断头路通路工程,景区游步道、桥涵和河道整治工程,景区安全设施等基础设施的建设及完善项目。

(二)公共服务设施项目包括:景区(点)厕所、停车场的建设和完善项目、城镇通往景区的标识标牌、城镇游客接待中心等项目。

(三)以中西部为主的重点地区带动农民脱贫致富的旅游项目包括:“农家乐”、“渔家乐”等乡村旅游开发或旅游扶贫开发等项目。

(四)旅游新业态项目包括:陆上文化旅游开发保护示范项目;海岛滨海旅游开发项目;邮轮游艇旅游基地项目;漂流、内河和湖泊游船及旅游码头建设项目;航空旅游基地项目;滑雪、温泉、自驾车营地和生态旅游示范区等旅游新业态项目。


旅游专项资金补助分为旅游项目开发补助贷款贴息补助两种形式。各省(自治区、直辖市,下同)可根据项目类型、规模大小、经济和社会效益等实际情况,申报以下两种资金使用形式。

(一)旅游项目开发补助:主要用于中西部地区A级以上旅游景区(点)旅游基础设施、公共服务设施配套建设以及带动农民脱贫致富的旅游项目补助。

(二)贷款贴息补助:主要用于中西部地区A级以上旅游景区(点)旅游开发项目和旅游新业态开发项目的贷款贴息补助,项目业主为具有独立的企业法人资格或实行企业化管理、独立核算的事业法人资格的建设单位。


02
金融对文旅产业的全方位支持


国家政策引领:除了财政部的旅游发展基金补助,国家还出台了一系列支持文旅产业发展的政策措施,如中国工商银行与文化和旅游部签署的《金融支持文化和旅游领域扩内需稳增长战略合作协议》,聚焦促进文化和旅游消费、支持文旅企业发展和项目建设、推动旅游支付便利化,配置优质资源,持续升级产品与服务,下好服务实体经济“先手棋”,推动旅游高质量发展迈上新台阶。

地方政策跟进各地政府也积极响应,出台了一系列金融支持文旅产业发展的政策措施。例如,河南省发布了《河南省人民政府办公厅关于推动金融支持文旅产业发展的意见》,鼓励金融机构为文旅企业提供综合性金融服务。


金融产品和服务创新:金融机构也在积极探索和创新金融产品和服务模式,以满足文旅产业多样化的融资需求。如北京创设的专门支持文化企业的专项再贷款和再贴现产品,以及各地推出的贷款贴息政策等。

从国家到地方层面,今年对文旅产业的支持政策丰富多样,为行业的快速发展提供了有力的支撑和保障。我们相信文旅产业将迎来更加广阔的发展空间和更加美好的明天!