为加快推进我国旅游景区从业人员职业化队伍建设,培养造就适应我国旅游景区快速发展的管理人才,提升景区服务质量、管理水平和行业竞争力,推动旅游景区高质量发展。经中国旅游景区协会批准,由北京智旅创景文化传媒有限公司、大地风景文旅集团联合承办,婺源文化旅游集团有限公司支持的“2022景区职业经理人培训班”将于2022年12月26日-28日在江西省婺源举办。具体有关事项通知如下:
一、时间地点
培训时间:2022年12月26日-28日(25日报到,29日返程)
培训地点:江西省婺源宾馆(上饶市婺源县紫阳镇蚺城路24号,电话:0793-7298888)
二、报名条件
各级景区经理级以上管理人员及通过景区职业经理人资质初审的人员。
三、申报流程
经理人申报—资格审核—课程培训—考核测评—综合评价—获得证书
四、申报材料
1.《景区职业经理人资质评价登记表》Word 版及加盖公章PDF版各1份;
2.身份证复印件1份;
3.近期两寸蓝底电子版证件照;
4.最高学历证书复印件1份。
五、培训内容
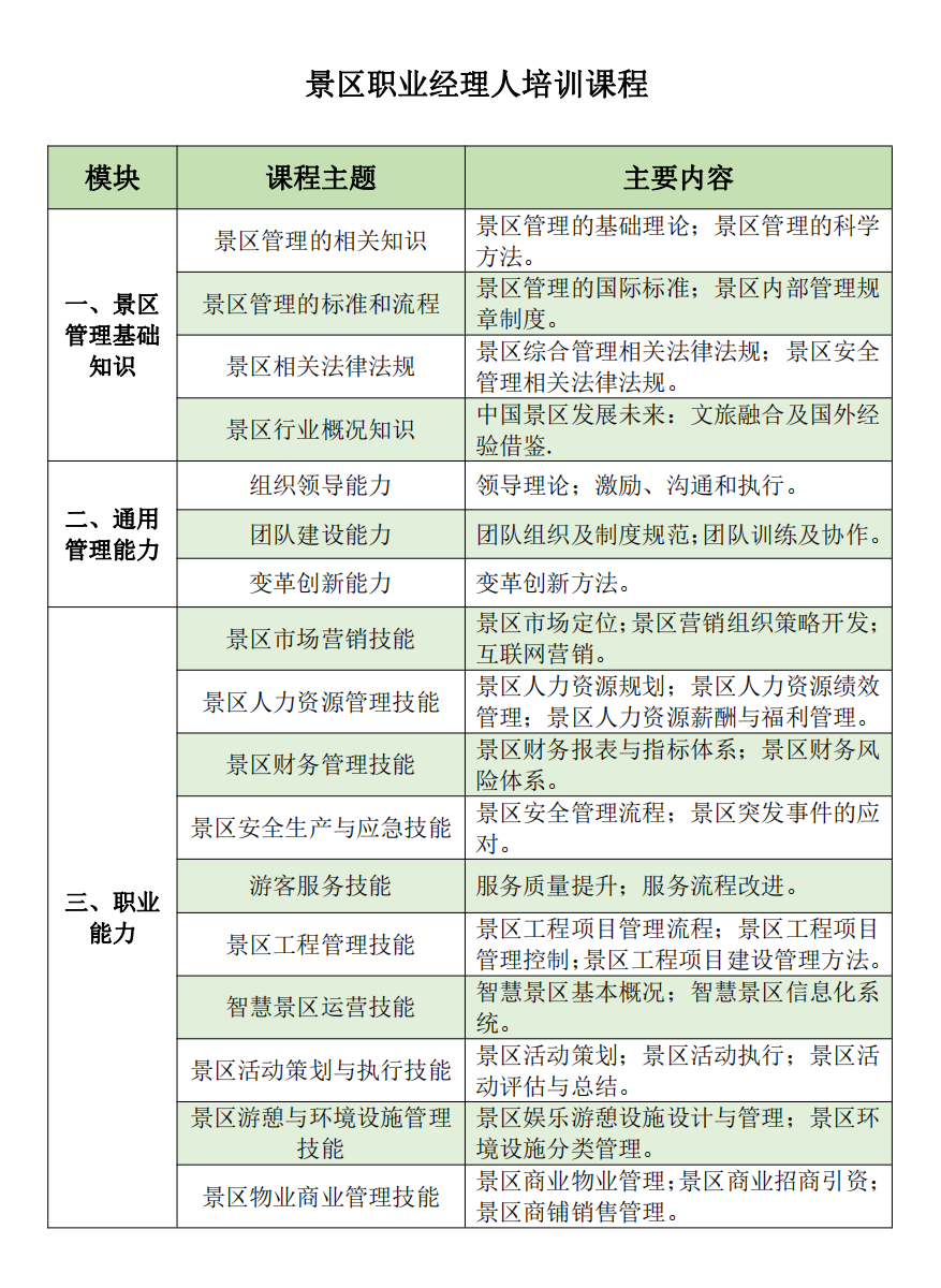
根据《景区职业经理人资质等级划分与评价》(T/CTAA0004-2021)标准及教材大纲要求,景区职业经理人资质须完成景区管理的基础知识、通用能力、职业技能三大模块的知识培训,并结合景区实地学习,计入继续教育48学时,经考核合格后,颁发《景区职业经理人资质评价证书》。以此作为景区管理专业人员考核晋级、职称评定所规定的接受继续教育培训的证明。
六、课程设计

七、颁发证书
对通过职业能力考核且考试合格的申请人员,由中国旅游景区协会和中国职业经理人协会联合颁发《景区职业经理人资质评价证书》,作为旅游景区管理人员职业资格的重要依据。证书编号可录入“全国职业经理人才数据库系统”统一管理。
八、收费标准
1、资质评价及培训费用共计4800元(含培训费、教材、落地接待、评定考试、证书工本费及开票税费等)。食宿由会务组统一协调安排,费用自行承担(报到时直接前台预订)。
2、本次培训班可提前转帐,由北京智旅创景文化传媒有限公司负责组织、承办并代为收取培训费,统一开具发票。( 开户银行:中国建设银行北京上地支行;户名:北京智旅创景文化传媒有限公司;账号:11001045300053034975 )
九、报名方式
18612377755(于先生)微信同号
十、承办地介绍及实地学习线路
学习线路:江湾——李坑——晓起——熹园


婺源是全国唯一一个以整个县命名的国家AAA级旅游景区,全县拥有AAAAA级旅游景区1家、4A级旅游景区12家,是全国4A级旅游景区最多的县份。被誉为“中国最美的乡村”。


江湾景区是国家AAAAA级景区,江湾是一座具有丰厚的徽州文化底蕴的古村落,村中保存着三省堂、敦崇堂、培心堂、滕家老屋等一大批徽派古建筑和萧江宗祠、江永纪念馆、南关亭、北斗七星井等景点。


李坑景区是一个以李姓聚居为主的古村落,是国家AAAA级旅游景区,同时也是婺源东线上离县城最近的景区。景区特色:双龙戏珠、铜绿坊、申明亭、古樟树、古桂花树。婺源李坑的建筑风格独特,是著名的徽派建筑,给人一种安静、祥和的感觉。


晓起景区是清代两淮盐务使江人镜故里。村屋多为清代建筑,风格各具特色,村中小巷均铺青石,曲曲折折,回环如棋局。主要景观有双亭耸峙、枫樟流荫、进士第、大夫第、荣禄第、江氏祠堂、砖雕门罩、养生河与古濯台等。


熹园景区位于婺源县城汤村街上,左倚锦屏山,右傍星江水,是一座绝妙的江南园林。熹园融人文历史和自然景观于一体,由阙里牌坊、引桂桥、尊经阁、朱家庄、紫阳书院、草堂、朱绯塘等景点组成。园区内山环水绕,花木葱茏,曲廊蜿蜒,楼台影映,步移景异,悦目赏心。