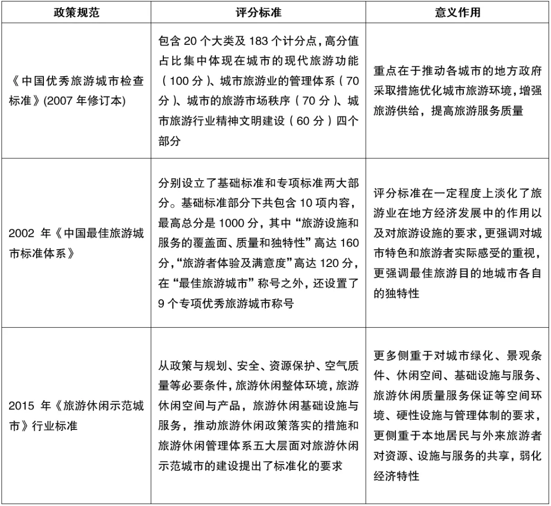
党的十九大报告指出,当前我国社会主要矛盾已经转化为人民日益增长的美好生活需要和不平衡不充分的发展之间的矛盾。习近平总书记多次强调,城市是人民的,城市建设要坚持以人民为中心的发展理念,让群众过得更幸福。总书记的重要讲话,为我国城市高质量发展指明了方向。同时国家十四五规划明确提出打造一批文化特色鲜明的国家级旅游休闲城市。通过发展城市旅游休闲,推动文化和旅游融合发展,更好满足人民群众游览、休闲需求。近年来,在国家促进文化与旅游消费政策的推动下,我国休闲旅游市场持续升温,尤其是受疫情等外部因素制约,以及各地内需政策的实施,更是为城市休闲旅游业带来新的发展机遇,旅游休闲城市建设工作积极开展。旅游休闲城市是指具备一定自然、人文旅游资源,以旅游产业为主体,以休闲功能为主要城市性质,拥有现代化的城市休闲氛围、国际化的休闲环境和标准化的休闲设施,提供个性化的旅游休闲服务,具备国际化旅游休闲形象的宜居城市。改革开放以来,中国旅游业得到了飞速发展。为了促进城市旅游业的发展,自1998年以来多项政策规范相继出台,逐步推动“国字号”旅游休闲城市建设进入规范化轨道。随着休闲城市概念在国内的兴起,各地以建设购物中心、步行街、文化特色街区等载体为突破口,争相推动“城市旅游”休闲产业发展。2017年8月,原国家旅游局在西安召开第三届全域旅游推进会,会上揭晓创建成绩榜,苏州、武汉、杭州、成都、大连、厦门、银川、宁波、无锡、珠海等10个城市荣膺“首批名单中国旅游休闲示范城市”。2020年《中共中央关于制定国民经济和社会发展第十四个五年规划和二〇三五年远景目标的建议》明确提出打造一批文化特色鲜明的国家级旅游休闲城市和街区。福建省2021年发布《关于促进旅游业高质量发展的意见》,强调加快完善“二区三带三核”发展布局,推进闽东北、闽西南两大协同发展区旅游一体化发展,提升蓝色海丝、绿色休闲、红色文化三大生态旅游带品质内涵,打造福州、厦门、大武夷三大旅游核心区,支持福州、厦门创建世界一流旅游休闲城市,增强旅游发展动能,推动“旅游+”融合发展,打造标志性产品业态,提升旅游体验。江西省印发了《江西省人民政府办公厅关于加快城市旅游发展的意见》,提出到2025年,全省要建成1-2个国家文化和旅游消费示范城市、3个以上国家文化和旅游消费试点城市、2个国家级旅游休闲城市、3个国家级旅游度假区、5个国家级夜间文化和旅游消费集聚区、5个国家级旅游休闲街区,培育30个以上省级特色文化街区,中心城区创建20个以上国家4A级及以上旅游景区,推出20条以上城市精品游览线路,高星级酒店实现县域全覆盖。广西壮族自治区文化和旅游厅印发《广西实施旅游休闲城市和街区、乡村旅游廊道建设工程行动计划》,为提升城乡文化格调和休闲品质,提出到2025年,推荐2个以上国家级旅游休闲城市,3条以上国家级旅游休闲街区,成功创建5个以上自治区级旅游休闲城市、10条以上自治区级旅游休闲街区和20条以上自治区级乡村旅游廊道,以加快推动全区文化和旅游产业转型升级及高质量发展。

内蒙古自治区重点推进呼和浩特、鄂尔多斯、呼伦贝尔、阿拉善四个旅游休闲城市建设,打造不同主题的旅游目的地。东部地区重点推进生态旅游、边境旅游、冰雪旅游提档升级,打造呼伦贝尔国内一流草原森林和边境旅游目的地;中部地区重点发展文化遗产、草原风情、健康体育和休闲度假,打造呼和浩特现代休闲与会展旅游中心、鄂尔多斯文化体验和休闲旅游目的地;西部地区推动发展特色生态旅游、沙漠休闲和自驾越野,打造阿拉善国内知名西部风情旅游区。

无锡市通过“旅游+休闲”“旅游+文化”“旅游+体育”等的开拓创新,休闲度假产品业态供给更为丰富,品牌影响力持续增强,向集“吃住行游购娱”于一体的综合体验游发力,整合开发多元精品夜游线路,以此“点亮”夜晚黄金四小时,拉动文化和旅游综合消费,推进无锡休闲度假目的地城市建设。
成都市全面梳理和深度挖掘成都的文化资源和文化特质,运用创意思维和高科技数字化手段等,打造城市文旅融合新景观,发展全域旅游,多维度建构内涵丰富、个性鲜明的城市文化新形象,构建现代文化产业体系,建设“三城三都”。通过对历年创建标准以及各省市响应举措的分析,表明当前旅游休闲城市建设过程中需更关注以下几点 :第一,关注城市特色文化的彰显。国家十四五规划中提出要打造“文化特色鲜明的国家级旅游休闲城市”,文化特色是建设旅游休闲城市的基本定位与要求,各城市要善于利用当地独特的文化风格、形式和内涵,积极推进旅游休闲城市建设。在建设过程中要不断强化历史文化保护与挖掘、加强特色文化要素的创新利用,塑造特色城市景观风貌,彰显特色文化内涵的休闲产品、服务功能,形成旅游休闲城市独特的味道与气质,打造“叫得响、讲得出、记得深“的休闲城市文化旅游品牌。第二,关注“主客共享”的城市休闲服务功能构建。以往的旅游城市服务功能主要是面向游客的,而旅游休闲城市则是本地居民与外来游客兼容,更注重“主客共享”。主客分异是传统旅游业发展的根基,以往由于使用的时间段、时长、获得感知的愿望等的不同,出现了对本地居民与外地游客在城市空间使用及功能上的差异化划分。但随着休闲度假游的需求加强及城市化的不断发展,本地居民与外来游客的融合不断加强,本地市民和外地游客的界限也越来越模糊,传统对于休闲与旅游的区分也越来越模糊,在城市公共旅游休闲空间的使用上会趋同,在旅游休闲城市构建中,需将“主客”的休闲需求进行兼容性的满足。第三,关注旅游与休闲产业的融合发展。以往的旅游城市是以旅游产业为主,主要关注面向游客的景区、街区、旅游交通等,主要是围绕满足游客旅游消费需求,而旅游休闲城市则是围绕满足本地居民的休闲娱乐消费需求与外来游客旅游休闲需求去打造。通过不断拓宽旅游与休闲的融合,打造与引入更多能提升居民与游客幸福度的休闲业态元素,例如博物馆、文化馆、咖啡馆、剧院、沉浸式密室逃脱、游乐园、康体理疗馆以及综合性的休闲街区等,为居民与游客提供更多元的体验,提升整个城市的休闲吸引力。第四,关注城市休闲的品质化服务。“国家级”体现出了在旅游休闲城市建设过程中的引领示范与标准要求,高质量高品质是城市休闲旅游发展的一个必然要求。未来需在城市的“软性”的魅力方面不断加强,加大公共服务体系的建设,提升休闲旅游服务品质、营造优质的休闲环境空间,为人民群众营造一个极具舒适感、幸福感、品质感的城市休闲服务氛围。打造文化特色鲜明的国家级旅游休闲城市,就是一个不断彰显突出城市特色文化魅力、提升优化城市宜居宜游空间、满足主客共有的休闲生活需求、完善城市休闲旅游配套设施及服务的过程,是践行满足人民群众对美好生活的向往与追求使命的有力举措。