“掀起”政策性资金获取的“盖头”来

  • 来源:
  • 发布时间:2015-07-30
  • 点击次数:636

    到底什么是政策性资金?申请政策性资金的资格和流程都有哪些?大地风景旅游研究院将对政策性资金进行“解剖”,为大家揭开其神秘的面纱。
    一、什么是政策性资金
    政策性资金是指各级政府为了优化产业结构、促进经济和社会的发展,以及为了支持战略性新兴产业企业的快速发展而提供的财政专项资金,本文中提到的政策性资金主要是指能够为旅游项目所用的部分。常见的旅游政策性资金主要包括旅游国债、旅游发展基金、旅游专项资金、政策性银行贷款以及国际贷款。
    政策性资金的特点是低息或免息,偿还期限长,能够解决旅游投资中存在的规模大、回收期长的瓶颈。同时,政策性资金偏向于旅游基础设施建设,而这部分恰恰能够弥补其他融资不愿涉及基础设施建设的缺陷,对改善旅游环境、扩大旅游消费、增加有效需求、拉动社会投资起到较大的促进作用。
    二、常见的政策性资金
    (一)旅游国债
    1.缘起
    2000年,国家发展计划委员会首次将旅游列入国债项目,安排国债资金加强旅游基础设施建设,重点支持资源品位较高、发展潜力较大、所依托的主要交通干线建设已基本完成的国家级或省级旅游景区的项目。
    2000年到2002年,三年共投放国债资金37.2亿元,到2003年旅游国债增加到了20亿元,到2005年1月,我国共投入67.2亿元加强旅游基础设施建设,先后共安排项600多个,遍布全国31个省、市、自治区的250多个重点旅游景区。这段时间也是国债项目最多的时期,时值我国西部大开发的头五年。2005年10月,国家发展改革委下达了第二批红色旅游国债投资,共安排东、中、西部红色旅游经典景区基础设施建设项目36个,其中东部5个,中部10个,西部21个;共安排国债资金4.68亿元,其中东部5460万元,中部15270万元,西部26070万元。

    其中,纳入国债资金范畴的旅游基础设施建设资金,其使用方向主要是:景区与干路间的道路建设和景区内的道路建设、公共供水、供电、垃圾污水处理系统、安全保障设施建设。
    旅游国债的制定主要是为了在短时间内集中、有效地解决一批景区的基础设施建设问题,提高其综合接待能力。同时,通过建设基础设施,还可以拉动相关投资,促进最终消费,刺激内需。因此,旅游国债的重要意义在于直接推动旅游基础设施的建设,从而间接促进旅游业的发展。
    下面是旅游国债的投放原则:
    以中西部地区为主,兼顾沿海地区。
    优先安排国家级、省级旅游景区开发重点。
    优先安排骨干交通条件较完善的景区。
    重点安排贫困地区、少数民族地区及大型、特大型城市经济圈附设的景区。
    2.旅游国债的申报
    (1)待申报项目要严格符合要求
    首先,旅游国债项目必须要有经过省级以上发展改革、旅游部门组织有关专家评审通过的旅游景区总体规划,确保国债实施的项目符合总体规划要求;其次,旅游国债项目必须是资源品位较高、发展潜力较大、所依托的主要交通干线建设已基本完成的省级以上旅游景区项目;再次,旅游国债项目,必须主要考虑解决景区急需解决的最突出问题;最后,旅游国债项目必须是投资规模较大、具有一定影响力的大型旅游在建项目。
    (2)严格遵照申请流程申请
    旅游国债的申报,具有规范而且严格的流程,首先,要参照国家发改委、国家旅游局共同下达的国债资金计划,各省对照计划组织申报;进行初步筛选之后,由专家对项目进行评审,之后才可以正式组织上报。旅游国债的申报工作,基本采取以国家发改委(原国家计委)为主、国家旅游局配合的方式,在前期的项目选择上,国家旅游局提供项目清单,国家发改委进行筛选。
    (二)旅游发展基金
    1.缘起
    旅游发展基金是一项专门用于旅游事业发展的资金,该项基金纳入中央预算管理,从乘坐国际和地区航班出境的中外旅客缴纳的机场管理建设费中提取,提取数额为每次每位旅客20元,主要用于旅游对外宣传、人员培训等事业性支出及旅游资源开发、保护和支持旅游企业发展。
    旅游发展基金自1991年开始实施,征至2015年底。1991年至2006年,国家旅游局共计安排旅游发展基金地方项目开发补助6.89亿元,近几年旅游发展基金的支出大幅扩大,从2009年的1.66亿元,到2010年6.79亿元,上涨幅度高达300%,2011年此项基金支出为7亿,2012年此项基金预算支出为8.66亿元。
    2.使用范围
    旅游发展基金主要用于旅游对外宣传、人员培训等事业性支出及旅游资源开发、保护和支持旅游企业发展。
    对外宣传费。用于宣传国家整体旅游形象,主办和参加境内外旅游博览会、交易会、展销会,制作旅游宣传材料等。
    教育培训费。用于组织在职中高级旅游管理人员及专业技术人员培训;组织编写旅游专业教材和全国导游考试等。
    旅游资源开发、保护和国有旅游企业短期资金周转及资金贷款贴。
    征收旅游发展基金的费用支出(包括支付给各机场3%的手续费)。
    3.旅游发展基金的申请
    旅游发展基金预算纳入国家旅游局部门预算统一管理。国家旅游局根据部门预算管理有关规定和要求,编报旅游发展基金年度预算。用于旅游项目开发方面的支出,由省级旅游部门会同同级财政部门,根据项目实际需要提出申请报国家旅游局、财政部,国家旅游局汇总提出分配方案后,报财政部审批。地方申请旅游项目补贴经费,应编报可行性研究报告。
    (三)旅游专项资金
    1.缘起
    旅游专项资金即政府部门为了支持和促进旅游事业的快速、持续发展,划拨一定资金专门用于完善旅游基础设施建设,拓展旅游市场,鼓励开发旅游资源,整治旅游市场秩序,改善旅游发展的基础条件。
    根据级别不同,旅游发展专项资金分为国家级、省级、市级、县级等不同级别。其中国家级旅游发展专项资金主要包括国家红色旅游发展专项基金、国家“十一五”历史文化名城名镇名村专项保护资金、国家文化和自然遗产地保护资金、国家重点珍贵文物征集专项经费。除此以外,各省、自治区、直辖市也都根据各自旅游发展实际情况设置了各地区的旅游发展专项资金。交通、文物、林业、农业、环保、经贸、水利等都有部门资金或专项资金,可直接或者间接地支持旅游项目开发。
    2.内容
    从国家旅游局发布的《旅游专项资金申报文本》上看,目前旅游专项资金的内容主要涵盖四个方面,即旅游基础设施项目、旅游公共服务设施项目、乡村旅游或旅游扶贫项目和旅游新业态项目。
    (1)旅游基础设施项目
    《中国国民经济和社会发展第十二个五年规划纲要》明确要求“加强旅游基础设施建设”。基础设施是成功发展旅游业的重要前提条件。旅游基础设施指的是保证旅游区的正常运转的地面或地下的所有基本建设,包括交通设施、电力、电讯、供水、排水、污水处理和垃圾处理等基本构成要素。
    (2)旅游公共服务设施项目
    国家旅游局于2011年底发布了我国第一个旅游公共服务规划《中国旅游公共服务“十二五”专项规划》,并于2012年6月11日正式发布《关于进一步做好旅游公共服务工作的意见》(旅办发〔2012〕281号,以下简称《意见》)。《意见》中明确提出力争到2015年末基本建设完善全国旅游信息咨询服务体系、旅游安全保障服务体系、旅游交通便捷服务体系、旅游便民惠民服务体系、旅游行政服务体系等五大体系,初步实现旅游公共服务在东中西区域间、城乡间的统筹协调发展,全面提升我国旅游公共服务的质量和水平。
    (3)乡村旅游或旅游扶贫项目
    2012年7月6日,国务院扶贫办与国家旅游局签署了合作框架协议。贫困地区特别是集中连片特殊困难地区,通常是自然、人文等旅游资源比较富集的区域。合理开发和积极利用旅游资源,大力促进贫困地区发展旅游业,是推进扶贫开发、统筹城乡发展的一项重要内容。国家旅游局将进一步加大产业化扶贫工作力度,以加强政策引导、资金支持、人员培训等为主要手段,支持和帮助定点扶贫县、毕节试验区和集中连片特困地区提升旅游业发展水平。
    (4)旅游新业态项目
    旅游新业态为国内外业界和学界关注的热点,指企业在经营方式方面的创新而产生的经营形式,一般学界认为其内容主要有三个方面,即旅游产品形态、旅游组织形态、旅游组织形态。上海市明确提出在“十二五”期间将重点发展会展旅游、红色旅游、邮轮旅游、乡村旅游、工业旅游、旅游装备制造业等六大旅游新业态。
    3.申报材料
旅游项目所在地区旅游总体开发规划文件。
旅游项目可行性研究报告经省或省辖市发展与改革部门批准文件。
城市规划行政主管部门出具的规划选址意见书(城市景区点)。
国土资源行政主管部门出具的项目用地预审意见或国有土地使用权出让合同。
环境保护行政主管部门出具的环境影响评价审批意见。
贷款贴息项目应附银行贷款合同和银行贷款实际发生计息单及相关审贷法律文件。
    (四)政策性银行贷款
    1.缘起
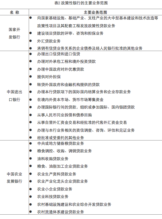
    政策性银行来源于政策性金融,主要是指由政府创立或担保、以贯彻国家产业政策和区域发展政策为目的、在特定的业务范围内、具有特殊的融资原则、不以盈利为目标的金融机构,实现发展经济、促进社会稳定,进行宏观经济调控的作用。政策性银行的放款多考虑和贯彻国家的产业政策与地区的有关经济发展政策,以中长期的投资性的贷款为主,一般应为优惠利率,包括无息和低息贷款,主要在于加强基础产业和设施建设、鼓励和扩大进出口、扶植农林牧渔业发展、支持区域经济开发。

    2.政策性银行主要支持手段
    (1)旅游发展贷款
    我国政策性银行提出支持旅游业发展的手段主要通过旅游发展贷款,其中比较典型的项目类型有以下几类:
对成熟景区的改造和提升。
对新开发景区或新建项目的支持,如主题公园等投资方按“连锁店”方式在各地复制的项目。
对大景区的开发与支持,即按“境区”模式打造整个旅游线路。
对旅游企业“走出去”的支持。
    旅游发展贷款一般是指:为提升我国旅游业水平,对国内知名旅游景区的建设和改造、传统文化的挖掘和保护以及增强景区旅游接纳能力和运营能力而实施的固定资产投资类项目提供的本外币贷款。贷款项目不包括景区内与景区建设和保护无关的、用于出售的纯商品房开发项目所需的建设资金和营运资金。
    (2)其他手段
    政策性银行的旅游发展贷款具有期限长、金额大和利率相对优惠等特点,如果搭上其他政策如扶贫、红色旅游等的便车获得补贴,那将更能体现出政策性。
    比如,国家开发银行和中国进出口银行的多个现有贷款品种都可以直接或间接用于支持旅游业发展。
    在直接支持上,可以运用旅游发展贷款,通过对景区景点修建道路、宾馆等的支持,实现景区新建扩建和接待能力的提升。
    在间接支持上,可以通过进口信贷固定资产贷款,支持旅游交通工具、游乐设施进口;可以运用基础设施建设贷款,支持机场、道路等交通建设项目建设,使之服务于景区景点,对于符合条件的公益性项目,还可以提供搭桥贷款支持;可以通过农产品出口信贷支持涉农龙头企业出口而间接扶持特色乡村旅游,把成片的农产品种植形成新的景观。此外,还可以通过项目融资贷款对收益率高且持续稳定的旅游项目进行支持,通过境外投资贷款支持旅游企业走出去,支持旅游业企业做大做强。
    3.流程
    以旅游发展贷款为例,其申请流程如图1所示:

    (1)项目资金需求及资金来源分析
    ①一个旅游景区开发建设的资金需求可分为三个方面:基础设施建设、旅游项目本身的开发建设、流动资金。
    一是基础设施建设,包括道路、机场等,这是解决景区可进入问题,一般会纳入到当地政府投资范围内;景区内的道路交通则属于景区开发建设的内容,如区内道路、栈道、索道、环保车辆等,可以项目开发单位进行开发建设,也可以委托其他投资者以单独的项目进行开发。
    二是旅游项目本身的开发建设,如景点新建、景区内交通、景区维护、宾馆餐饮、表演设施、游乐设施等。
    三是流动资金需求,对旅游项目中的“软件”建设,主要涉及文化内涵挖掘,如民俗表演等,此外还有营销宣传、从业人员培训等,这些从项目开发伊始即同步进行,属于流动资金的范畴。
    ②旅游景区开发建设的资金包括资本金和贷款。资本金来源可以是现金也可以是实物投资,由于景点尚无法进行资产价格评估,景点本身是无法作为投资作价入股的,因此政府投入多以现金或土地的方式,且往往是逐步到位,或者通过政府补贴以及优惠地价等形式表现出来。贷款则分为固定资产部分和流动资金部分。
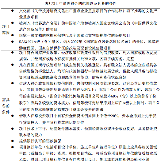
    (2)项目申请
    ①进行项目申请,首先要清楚有哪些是旅游发展贷款支持的旅游项目范围,以及申请项目需要具备的条件。

②在符合上述条件之后,贷款申请要应该提交以下材料:
借款申请书。
有权决策机构对项目投资及借款的批准决议或相关授权决定。
项目可行性研究报告。
国家或地方有权审批部门对项目建设的各类批准文件。
借款人签署的投资协议,公司章程及有关合同等。
借款人及担保人的基本情况介绍,经年检的营业执照副本,经审计的财务报告及本年近期财务报表,其他表明借款人及担保人资信和经营状况的资料。
担保人出具的还款担保意向书,采取抵(质)押担保方式的须出具有效的抵押物、质物权属证明和价值评估报告。
项目执行单位(包括项目设计、施工和监理单位)经年检的相关资质证明文件。
    ③贷款金额、期限和利率的确定。旅游发展贷款金额原则上按照借款人的资金需求、项目总投资以及借款人的综合还贷能力予以核定,一般不得超过项目总投资的80%。旅游发展贷款期限根据项目建设期、投资回收期及借款人综合还贷能力确定,原则上不超过12年,特殊情况下不超过15年。人民币贷款利率执行中国人民银行公布的同期商业贷款基准利率,可在规定范围内上浮或下浮;外币贷款执规定的外汇贷款利率。
    (3)项目情况调查
    项目情况调查的方法一般采取查阅有关资料和实地调查相结合、定性分析和定量分析相结合的方法展开。贷前调查包括对借款人基本情况、法律法规、政府有关部门的审批手续、项目基本情况调查等内容。

    调查项具体内容借款人申请人法律主体资格、领导人管理水平、财务状况、偿债能力、在政策性银行的授信与融资情况以及其他重大事项法律法规项目是否符合国家相关制度和法律法规,重点考察项目是否符合所在地旅游规划,旅游(管理)条例,自然保护区、旅游度假区、重点风景名胜区相关管理条例,《中国人民共和国文物保护法》及其实施条例,《世界文化遗产保护管理办法》及世界遗产地的相关保护规划和管理规定等审批手续对项目是否具备齐备的政府审批手续进行调查,根据项目实际情况要求借款人提供包括但不限于政府主管投资、规划、土地、环保、旅游、文物保护、宗教事务、民族事务、水利、交通、海事等部门项目的有关审批、核准及备案文件项目基本情况建设项目的名称、建设内容、建设期;项目总投资额、累计安排资金额、本年度投资额;
    项目资金筹措能力;项目可研报告的真性性、完整性和有效性;项目经济效益、财务效益和社会综合效益分析;项目实施各方的情况
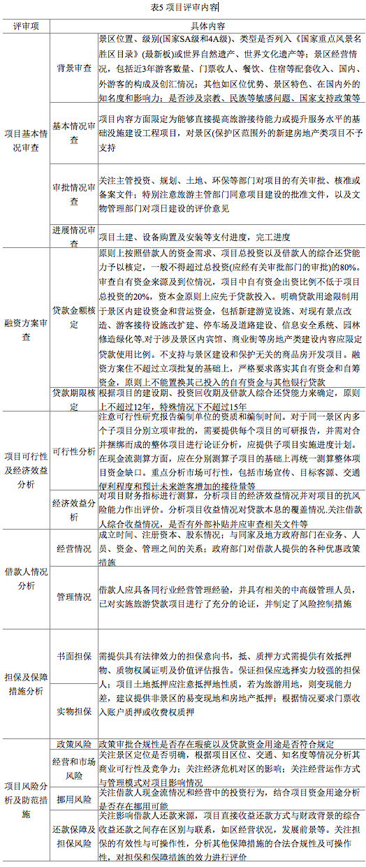
    (4)项目评审
    项目评审内容包括项目基本情况审查、融资方案分析、经济效分析、借款人分析、担保措施及风险分析等。

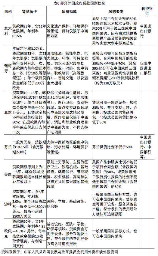
    (五)国际贷款
    1.缘起
    国际贷款主要是指国际金融组织和外国政府提供的一种贷款,目前我国已经有了比较完善的国际金融组织和外国政府贷款政策及管理办法,旅游开发商应当充分利用各种国际金融组织和外国政府贷款资金。国际金融组织和外国政府贷款能够提供低息的、长期的、大额的国外贷款资金,非常适合于符合条件的大型旅游项目开发。
    2009年7月,国务院批准了我国利用世行贷款2010-2012财年世行贷款备选项目规划。规划中安排了45个项目,贷款总规模53.94亿美元。其中:农业(农林水)项目11个,贷款11.84亿美元,占贷款总额22.0%;交通项目5个,贷款8亿美元,占14.8%;能源及节能减排项目10个,贷款14.3亿美元,占26.5%;城建环保项目15个,贷款17.1亿美元,占31.7%;社发及其他领域项目4个,贷款2.7亿美元,占5.0%。中西部地区贷款占75%;东部地区贷款占25%。
    2.内容
    (1)国际金融组织贷款
    世界银行集团(World Bank Group,WBG,下称“世界银行”)、亚洲开发银行(The Asian Development Bank,ADB)、欧洲投资银行(European Investment Bank,EIB)、国际农业发展基金(International Fund for Agriculture Development, IFAD)等国际金融组织向我国提供贷款。
    (2)外国政府贷款介绍及其优势
    外国政府贷款首先是一种外债,是我国政府对外借用的一种债务。除经国家发改委、财政部审查确认,并经国务院的批准由国家统还者外,其余由项目业主偿还且多数由地方财政担保。外国政府贷款具有一定的优惠性,一般分四种情况。
    第一种为软贷款,也就是政府财政性贷款。一般无息或利率较低,还款期较长,并有较长的宽限期,如科威特政府贷款年利率1~5.5%,偿还期18~20年,含宽限期3~5年;比利时政府贷款为无息贷款,偿还期30年,含宽限期10年。这种贷款一般在项目选择上侧重于非盈利的开发性项目,如城市基础设施等。
    第二种为混合性贷款,由政府财政性贷款和一般商业性贷款混合在一起,比一般商业性贷款优惠。如奥地利政府贷款年利率4.5%,偿还期20年,含宽限期2年。
    第三种为一定比例的赠款和出口信贷混合组成。如澳大利亚。挪威,英国。西班牙等国政府贷款中,赠款占25~45%。
    第四种为政府软贷款和出口信贷混合性贷款称为“政府混合贷款”,这是最普遍实行的一种贷款。一般软贷款占30~50%。如法国。意大利,德国、瑞士等国贷款都采用这种形式。出口信贷的条件,凡是经济合作与发展组织(OECD)的成员,必须采用该组织的所谓OECD条件,目前利率为7.3596,偿还期10年,宽限期视项目建设期而定。有的还要收取一定的承诺费。手续费和担保费,贷款的支付一般以外币形式,涉及使用贷款国的货币购买贷款国的设备时,直接以设备体现,借款者实际见不到货币。
    2012年3月,国家发展改革委批准了湖南世行贷款农村经济综合开发示范镇项目资金申请报告。项目区域涉及全省7市9镇,主要内容包括道路、桥梁、供排水及管网工程、河道整治等基础设施建设;农产品交易市场、电子商务交易中心、科研培训中心等产业服务平台建设,以及农民技能培训、产业发展研究规划编制;项目管理、监测与评价等。2011年11月,国家发展改革委批准了国际农业发展基金贷款广西农业综合开发与利用项目资金申请报告。项目主要建设内容包括农村基础设施建设、农业生产与市场支持、农村环境改善等。

    3.申请条件
    境内企业、机构、团体均可申请借用国外贷款。申请国际金融组织贷款应当具备如下条件:一是符合国家利用国外贷款的政策及使用规定;二是符合国外贷款备选项目规划;三是项目已按规定履行审核,核准或备案手续;四是国外贷款偿还和担保责任明确,还款资金来源及还款计划落实。
    国务院发展改革部门按照国民经济和社会发展规划、产业政策、外债管理及国外贷款使用原则和要求,编制国外贷款备选项目规划,并据此制定、下达年度项目签约计划。世界银行、亚洲开发银行贷款和日本政府日元贷款备选项目规划由国务院发展改革部门提出,商国务院财政部门后报国务院批准。
    申报纳入国际金融组织贷款规划的备选项目材料包括以下内容:一是项目简要情况;二是项目建设的必要性;三是拟申请借用国外贷款的类别或国别;四是贷款金额及用途;五是贷款偿还责任。贷款单位可上网查询或到当地财政主管部门或发改委了解当年国外贷款备选项目规划,查询出符合本项目借用国外贷款的类别或国别;提出申请,报主管部门。
    4.贷款流程

图2 国际贷款流程

    三、结语
    政策性资金,顾名思义,其政策性非常强。不同的经济形势下、不同的政策,其政策性资金的偏向都有差异,想要获得政策性资金,就得先把脉时代,熟读国家和地方政策,了解政策走向,还可以借助旅游投资、咨询公司等机构,做系统、科学、合理的安排。