来源:
发布时间:2021-06-11
点击次数:1378习近平总书记强调“2022年北京冬奥会是我国重要历史节点的重大标志性活动,是展现国家形象、促进国家发展、振奋民族精神的重要契机”,而冬奥会的成功举办离不开冰雪运动的蓬勃发展。202年春节假期七天,在旅游行业向好发展之时,冰雪度假游作为文旅行业重要业态分支,热度持续高涨。据不完全统计,在万科石京龙、八达岭滑雪场所在的北京延庆,有33万游客滑雪、攀冰、赏冰灯,冰雪经济的持续升温一定程度上预示了未来冰雪度假游产业将呈现良好发展态势。
一、冰雪运动游发展历程
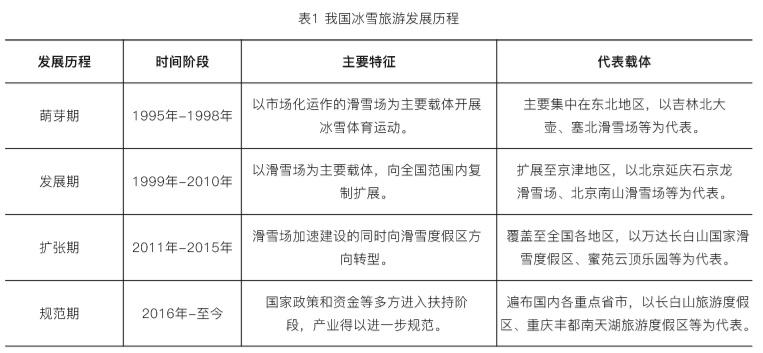
国内冰雪旅游于1995年进入萌芽期,1999年进入发展期,2011年开始进入五年扩张期,2015年冬奥会成功申办,冰雪运动开始进入加速期,冰雪旅游也开始进入规范发展阶段,各阶段的发展时间阶段、主要特征、代表载体如表1所示。

二、冰雪度假游的发展机遇
自冰雪旅游发展以来,国家陆续出台了多项政策文件,从不同角度为冰雪度假旅游产业的高效发展提供意见指导。
2019年,中共中央办公厅、国务院办公厅《关于以2022年北京冬奥会为契机大力发展冰雪运动的意见》(以下简称 《意见》)、《关于抢抓机遇发展冰雪运动的若干措施》(以下简称《措施》)等文件相继发布。《意见》明确提出推动冰雪产业发展,积极培育市场主体,推动冰雪产业集聚区、冰雪产业企业、复合型冰雪旅游基地和冰雪运动中心发展。优化冰雪产业结构,促进产业融合,增强创新能力,提供多样化产品和服务。拓展冰雪竞赛表演市场,有序申办和举办冰雪运动国际高水平专业赛事,支持社会力量打造精品赛事和活动。与此同时,《措施》针对青少年这个关键群体进行了专门部署,提出以青少年冰雪赛事和校园冰雪活动为重点发展青少年冰雪运动,通过积极推动冰雪项目进校园活动、创造条件把冰上项目列入赛事活动等,扩大青少年冰雪运动参与人数,一系列政策措施为冰雪旅游的高质量、专业化发展提供了强有力的指引。
为有序推进我国冰雪旅游业的高质量发展,2021年2月国家文化和旅游部、国家发展改革委、国家体育总局联合发布《冰雪旅游发展行动计划(2021-2023年)》,确定了“到2023年,推动冰雪旅游形成较为合理的空间布局和较为均衡的产业结构”的重点目标,并同步提出将通过扩大冰雪旅游优质产品供给、深挖冰雪旅游消费潜力、推动冰雪旅游与相关行业融合等措施,共促冰雪度假旅游产业的向好发展。
三、长白山国际旅游度假区案例
(一)项目简介
素有“千年积雪万年松,直上人间第一峰”美誉的长白山国际旅游度假区,是由万达集团、中国泛海、一方集团、亿利资源、联想控股、用友科技六家中国民营企业联合投资200亿元,共同打造的国际度假目的地项目。项目位于吉林省长白山市抚松县和延边州安图县境内,是中朝两国的界山、中华十大名山之一、国家5A级风景区、关东第一山,占地面积约30平方公里,已入选首批17家国家级旅游度假区,是目前吉林省唯一一家国家级旅游度假区。
(二)规划概况
项目依托长白山西坡的自然资源,以“原始山林、纯净呼吸”为特色,目的打造世界一流的集旅游、会议、休闲、商 业、娱乐等功能于一体的山地度假综合体。规划为滑雪场、高尔夫基地、高端度假酒店群、旅游小镇、森林别墅等五个主要功能区,具体涵盖高档度假酒店、国际会议中心、大型滑雪场、小球运动场、森林别墅、国际狩猎场、运动购物、娱乐活动等。

长白山度假村
(三)项目亮点
国际化的品牌目标定位、多元化的业态产品体系、高端化的公共配套服务等是长白山国际旅游度假区标杆式发展的核心亮点。
国际化的品牌目标定位:鉴于该项目是我国投资额最大的旅游度假项目之一,其发展之初便站位高端视角进行了合理化的旅游定位。总体定位目标为“以冰雪运动为品牌,以体育 娱乐服务业、生态休闲度假产业、商务度假服务业、旅游地产业为核心,通过重点开展滑雪、高尔夫等旅游度假项目,突出体育休闲与长白山森林风光特色,打造世界级水平的生态、文化、时尚、创新高度融合的旅游目的地”。在此国际化定位目标指引下,长白山国际旅游度假区稳步高效发展。
多元化的业态产品体系:项目发展过程中,规划了亚洲最大的滑雪场、国际室内水乐园、长白山高尔夫球会、精品文化演艺秀等多元化高品质旅游业态,极大程度上提升了项目的游客吸引力。
高端化的公共配套服务:除上述多元化、高品质的冰雪旅游业态产品之外,长白山国际旅游度假区为游客提供了涵盖高级酒店群、万达旅游小镇、国际会议中心等高品质的公共配套服务,目的让游客获得高品质的旅游度假体验。

长白山滑雪场

长白山小镇

长白山凯悦酒店
四、冰雪旅游度假产业发展要点
(一)突出核心优势,做大做强冰雪文章
各冰雪运动游项目运营主体,应深入贯彻落实习近平总书记“冰天雪地也是金山银山”的重要论断,紧抓自身冰雪资源核心优势,通过着力开发和应用冰雪产业新技术,提档项目区升级雪道、雪具品质,加速推动冰雪旅游产业的扩量升级,将冰雪旅游项目建设出新高度、新创意,下好冰雪产业的先手棋。
(二)延伸产业链条,积极拓展新兴业态
发展冰雪经济是扩大内需的重要着力点,应加快推动以“冰雪旅游、冰雪体育、冰雪文化”为核心的“3+X”冰雪全产业链建设,在打造新产品,创造新业态上下功夫。实施“冰雪+度假、文化、体育、养生”等的产业融合发展战略,着力开发冰雪休闲度假、冰雪温泉养生、冰雪观光体验、冰雪民俗等多类型旅游产品。
(三)科学规划空间,提升产品供给效率
冰雪旅游度假目的地建设的前提离不开对项目片区的合理空间规划,各项目载体开发过程中,在彰显冰雪度假功能的发展主题下,应充分结合各片区旅游资源、区位交通特色,开发差异化的休闲度假产品,提升产品供给效率,让冰雪“冷资源”加快转变为旅游“热经济”。
(四)强化服务质量,打造高品质冰雪游
全面提升冰雪度假游项目服务水平,是高品质冰雪旅游产业可持续发展的必经之路。一方面,可针对游览过程中产生的“食、住、行、游、购、娱”等要素型服务进行全方位的提升,给予游客人性化的度假体验。另一方面,可通过提升文化内涵、增加产品和服务供给、完善治理体系建设,进一步促使冰雪 旅游产业的高质量发展。
参考资料:
[1]刘雪杰,李延超.产业融合视角下我国冰雪旅游产业的发展策略.湖北体育科技,2019,38(08):684-687.
[2]全国冰雪旅游宣传推广活动系列8.品橙旅游.2020.12.08.
[3]全面提高我国冰雪运动水平,为筹办好北京冬奥会作出新贡献——国家体育总局政策法规司负责人解读《关于以2022年北京冬奥会为契机大力发展冰雪运动的意见》.国际在线.2019.04.01.
[4]国家级旅游度假区案例研究—吉林长白山国际旅游度假区.麟德旅游规划.2020.01.09.
[5]做大做强冰雪产业.中国日报网.2019. 09.26.
文/于小强