来源:
发布时间:2017-04-28
点击次数:1102
项目时间:2012年6月
委托单位:徐州市新城区管理委员会
一、项目简介
《徐州市新城区旅游发展总体规划(2011-2020)》开始于2012年6月,是徐州市新城区管理委员会委托北京大地风景旅游景观规划设计有限公司进行规划设计。
规划范围包括大湖街道办事处、潘塘办事处两个行政管辖范围,规划总面积约74.5平方公里。其中,新城区起步区24平方公里,是新城旅游发展的核心部分和重点建设区域。
二、规划任务
北京大地风景旅游景观规划设计有限公司紧紧围绕徐州都市圈建设和区域旅游中心城市打造的契机,结合生态之城、商务之城、希望之城、未来之城的新城定位,围绕“新城旅游”的规划特点和难点,树立新资源观、新市场观、新产品观和新产业观,强化旅游导向型城市综合发展策略,通过注入文态、优化形态、提升生态、激活业态等手段,促进新城可持续健康发展,提升新城在徐州市乃至淮海经济区的地位和作用。
三、战略思路与规划路径
在旅游导向战略、公园新城战略、转型升级战略、主题打造战略的指导下,立足于徐州新城发展提升的需要,进行商旅互动、体育旅游、城市公共资源、旅游地产、江苏省运会活动策划等系列专项规划;以“旅游+X”为核心思路,融合商务会展产业、体育运动产业、商贸物流产业、休闲农业、房地产业、科教文化产业、生态林业等相关产业形成综合型产业体系;以打造新城CSD、创建大龙湖4A级景区、启动六堡水库招商工作为核心吸引物打造,以对接吕梁山旅游线路、迎接省运会带动基础设施完善,以策划2017城市庆典、提升新城形象工程优化新城的服务环境,全面落实新城区旅游产业发展。
四、总体定位
依托新城区旅游资源条件和建设基础,围绕徐州打造“区域旅游中心城市和重要旅游目的地”的发展目标,突出“财富活力”、“运动活力”、“生命活力”、“创意活力”和“城市活力”等五大主题旅游产品体系,以旅游为导向,注入文态、优化形态、提升生态、激活业态,实现新城城市空间优化和功能完善,营造现代时尚的公园新城和旅游新城,形成“大徐州”、“新徐州”城市大格局、旅游大格局的新引擎。
将徐州新城区建设和打造成为:徐州都市型休闲度假中心、淮海经济区中央休闲购物区(CSD);国家级体育休闲示范区和商务旅游休闲示范区。
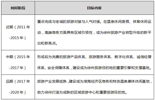
五、总体定性目标
近中远期目标构成
六、空间结构及项目体系
两院院士吴良镛先生对徐州的大风水的分析是,徐州老城以九里山为坐山,云龙山为案山,拖龙山为朝山,故黄河为城市的龙脉,风水大格局极佳。
故黄河作为徐州城的文明发展脉络,自西北向东南横亘整座城市。靠山、案山、朝山的划分,则是依山和城市坐向关系而定,城市的大门向为向,相反方向为坐,新城区所处位置正是徐州的东南大门。
(一)空间结构
在深入研究了徐州新老城市的空间肌理和山水形态之后,规划组提出了新城区“1126”的总体发展布局,以大龙湖为核心吸引物作为区域旅游发展引擎,以新城区山、水、路为骨架,以产业发展带动经济发展,打造城市景观亮点,形成“一心一环两轴六组团”。
(二)景观结构
新城区是徐州的新中心、新客厅、新门户和新窗口,故黄河为水龙,拖龙山为陆龙,大龙湖为龙珠,顺堤河为凤身,栖凤湖为凤尾,呈现出“双龙戏珠、龙凤呈祥”的景观结构。以此景观意象为指导,构建“1345”的景观结构。
七、已建项目
(一)大龙湖“淮海之心”商务游憩区
大龙湖前身为大龙口水库,原水面面积1.2平方公里。改造后,大龙湖的水面面积已达到2平方公里,并由原来的地面水库改造成水深3米的人工湖,连同周边景观绿化,占地共4.5平方公里,成为新城区的生态核心,被誉为城市“绿肺”。
(二)奥体中心国家体育休闲示范公园
徐州奥体中心总建筑面积23万平方米,总投资约15亿元,面积为12万平方米的徐州奥体中心景观绿化工程,已于2014年5月全面建成完工,奥体中心已成为徐州的城市会客厅和新的地标性建筑,能够满足省运会和较高水平国内、国际单项体育竞赛,以及群众健身、大型集会、展览和文艺演出等功能需要。
奥体中心全面转入群众健身服务、体育赛事服务和会展演艺等商业以来,取得了良好的社会效益与经济效益。截止2015年7月底,奥体中心共有健身会员11172名,接待健身群众超过60万人次,实现经营收入697万元。
随着新城区的发展,逐步把购物、餐饮、旅游、娱乐、文化创意等业态注入奥体中心,以商养馆、以馆促商,把奥体中心建设成为功能完善、设施一流的体育文化产业综合体。
徐州旅游业将全力实施“全域旅游”等五大战略,着力构建“一核一环两翼”,形成“全域覆盖”的徐州大旅游空间格局。旅游产业实现跨越式发展,到2020年旅游业综合收入超过千亿元,增加值占GDP的比重达到7%以上,对国民经济的综合贡献率达到15%以上,力争创建成为国家全域旅游示范市。