
中国网10月15日讯 10月14日,2015年国际旅游目的地创新独家发展论坛在浙江舟山举办。北京大学旅游规划与研究中心主任、盘古智库学术委员吴必虎发表了《创新与活化,促进无景区化目的地的建设》的主题演讲,他表示,旅游已经变成人们普遍的生活方式,中国的休闲度假时代已经来临;中国需要创新制度,需要保障旅游业的可持续发展,在一些资源不够好,但是有市场的地方,可以靠创意、设计来进行旅游创新和旅游的可持续发展;在一些有文化、有历史传统的地方,要用活化的办法,把活化作为保护的积极手段,适度的商业化更能满足人们后现代生活方式的需求。
以下为北京大学旅游研究与规划中心主任 吴必虎演讲全部内容。
创新与活化促进无景区化目的地建设
吴必虎
尊敬的杨局长,李司长,包括美女主持,各位旅游界的同行,业界的大咖、媒体的朋友,大家下午好!
应该说舟山这个城市举办这个度假目的地的论坛不是第一次了,作为主办单位,国际旅游学会的秘书长,本人非常感谢浙江省、舟山市、普陀区对这样一个重要会议的支持。
大家知道,说好话非常容易,说具体的意见说不好容易拉仇恨。我去年讲度假区为什么不太容易成功,今年讲无景区化,但是来了很多景区的BOSS,所以我要解释一下,所谓无景区的概念并不是把景区取消,大家一定要知道“化”字,中文里“化”是指一个过程,也就是说,随着观光旅游向度假旅游、商务旅游多种产品混合的过程当中,景区的重要性,过去景区管理模式,已经不太适应整个度假目的地的发展,从这个角度理解无景区化的概念。
我想先跟大家聊一聊什么叫无景区化,如何做到无景区化,从制度创新、设计的创意等不同的角度跟大家做一个交流。
首先,看看什么叫无景区化目的地,因为传统的景区在过去的观光旅游,应该说立下了汗马功劳,但是把一个围墙围起来,门关起来,然后买票这个路径的模式有一定的局限性,比如说和当地社区生活相隔离,仅仅开发集中观光旅游的单一产品,过度依赖门票经济,所以地方政府和景区经营者特别希望涨价,而老百姓和媒体希望不涨价,一到黄金周就成了央视和很多媒体网站的热门话题。同时在景区热点旺盛的时候企业服务下降,刚刚过去的黄金周拥堵。这是很大的问题。
那么我们应该思考接下来怎么做,旅游需求由经济型向中高低多层次需求转变,产业发展由政府主导向市场主导转变,但是转变很艰难,当然整个目的的发展由单一产品向观光、养生、度假和商务会展多业态变化,应该说目前人们已经认识到景区的变化,但是我们现有的景区类型还是比较单一,比如去年我们做过一个调研,发现浙江省A级景区当中自然景观、文化历史景观、博物馆、红色旅游、工业旅游等等,这些加在一起基本是观光旅游,而休闲度假占13%,等下我们会有一些数据,可以发现市场发生了变化。
那么全域旅游目的地在很多地方流行,国家旅游局也承认了这样的定义或者概念,或者说推动这个工作,为什么有全域旅游目的地,为什么推动无景区化呢?实际上跟技术的变化有关系,比如“互联网+”促进了无景区化的发展,时间关系不能一一讲了,“旅游+”也促进了无景区化的过程。
今天早上我发了一个微信,关于“旅游+”的一些看法,学术界对于李局长这个概念有赞同有反对的,我是站在赞同这边的,因为有很多很多的道理,时间关系我不讲。旅游+有很多道理,比如从学术上、社会上,很多因素吧,“旅游+”加上“互联网+”,我们已经进入全域旅游目的地建设的阶段,就要求我们在产品开发、在管理、在营销多角度的进行考虑。这里面有很多方面。

比如旅游和新城镇化要呼应,旅游和工业化,旅游和信息化,也就是李克强总理讲的信息化。前两天又发了关于生态文明建设的中央文件。因此,可以说旅游的全方位的提升并不是偶然的换了一个局长,或者大家对旅游比较喜欢,完全是社会发展的阶段性的现象,那么同时自驾游的迅速发展也促进了无景区化的发展,过去是观光旅游,大家都到景区买门票,听导游忽悠一通,现在自驾游不仅是景区,沿途都有业态,可以说自驾游的发展也推进了旅游的无景区化的过程。
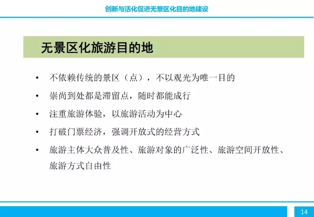
那么无景区化的目的地具体怎么理解,那么无景区化的目的地建设就不要完全依赖传统的景区,不要以观光为唯一目的,到处都是滞留点,随时都能成型,这都跟旅游信息化有关。同时旅游体验是旅游的中心,打破门票经济,强调开放性的方式,旅游主体的普及性,旅游对象的广泛性,旅游空间的开放性,旅游方式的自由性等等,这些都摆脱了过去纯景区的活动。
那么要做到这一点就需要很多支持,比如旅游规划和城乡规划多规合一,基础设施和旅游服务的全面覆盖,旅游产业上下游的兼容、延伸,旅游访客和当地居民的和谐交流,也就是打破景区和当地居民交流的界限。这种无景区化的目的地建设,对旅游规划的咨询服务提出挑战,因为旅游的民主化和过去设计师的权威主导就有冲突,物质建设为中心的时代已经过去,增量已经不再主导,而是存量的更新。
那么一来,过去的以建筑师为主导的规划设计就已经不符合要求了,比如说我们过去所有的城市规划设计全部是建筑学院、城市规划学院在主导,当然他们仍然很重要,但是规划的文脉、市场需求、游客的行为特点,特别是景区以外的权利配置也要进行研究,所以由过去的技术霸权逐步的向多网络的形态结构变化,大家可以发现,随着房地产的不景气,大量的建筑师、景观设计师、城镇化师涌入旅游规划行业,所以最近旅游工程师的日子不太好过,因为这些规划设计院抢大家的生意。
那么旅游行业遇到很强烈的挑战,所以大家都在降价,但是要提醒大家,价低者得规划招标是很要不得的。因为LV的包和地上的皮包价格是不能相同的。
第二个话题是制度创新和创意设计。因为徐挺做的这个论坛两个关键词,一个是度假,一个是创新。
度假目的地和过去旅游有点不同,强调度假,度假的创新就是制度创新,十八届三中全会以来旅游地位毋庸置疑,但是遇到很多政策方面、法律方面的障碍,这方面的内容特别多,比如入境游下滑,签证这块有很多问题,外交部、公安部要改革,海关的关税这块,中国人每年有几千亿的消费在海外,那么为什么不在中国多做一些免税的店,乡村土地为什么不能进入市场等等,这些都是大量的旅游以外的变革需要。
这个是我们说的法律方面的限制,时间关系不跟大家讲了,除了政策方面以外,还有一些区位不怎么好、资源不怎么好的地方旅游怎么开展?
那么有度假市场需求的情况下,我们可以通过设计解决这个问题,所以设计酒店、目的地酒店,设计度假地、设计目的地,这个概念可以弥补资源和区位的不足,那么设计的目的地、设计酒店需要做到一点,就是把酒店和度假区本身做成一个吸引物,这对设计师有极大的挑战。今天早上我们注意到浙江已经在做设计大赛,应该说是一个未来大的方向,特别是市场资源不好的情况下,一些原则、一些做法、评价的指标都在做一些探索,比如说他对产品资源的依赖性,对活动组织的依赖性等等。
最近我们也做了一些探索,比如说山东宾州是一个前不着村、后不着店的地方,区位非常不好,但是山东是一个大省,所以通过大地乡居的探索,我们把山东农民的完全毁弃的小院子租过来进行改造,做成一个游客解说中心,这是一个入口,右边的房子是游客中心,中间房子是拆掉重建的,是完全透明的玻璃房,可以作为餐厅,也可以做时尚论坛,做一个活动中心。
这个房子做成当地农产品O2O这样的一个线上的销售,我们做了“大地农礼”,一个晚上卖了几千斤的冬枣,这个是O2O的模式,那么客房每个房间都跟宾州当地结合,垦殖区因为是滩涂种棉花很多,就是非常相似的东西要变成度假的产品,每个房间都有故事、有文化。

再比如说房间挂在墙上的画不一定是画家的画,而是农村改的背单,大红大绿的,特别土的东西,但是通过设计就变成逼格很高的。这就是设计的力量。
最后一个话题,就是遗产的、文物的或者传统的活化,适度的商业化,满足后现代生活方式的问题。中国的文物保护,总体来说很艰难,但是我们在遗憾很多文物被损毁的同时,也对文物内部理念的落后提出批评。
只重视物质的不重视生活的,只重视1949年之前的,不重视活的文化的东西。
比如2013年版《文物保护法》有两条意见我认为我完全不赞成,第三十二条说不得动文物,第二十三条说,国家重点文物保护单位只能做三种用途,博物馆、保管所和参观游览场所,其他的基本上不允许,那么两种用途就很搞笑的,因为中国的文物很多是土木建筑,现在保护的全国文物保护单位,全部是清朝、明朝和民国时候重建的文物,如果当时不重建就没有今天的文物保护单位,因为文物经常会容易损毁。
如说在宋朝岳阳楼,滕子京被中纪委贬到岳阳当市委书记,然后搞建设,两三年以后GDP上去了,他就重建,并且增建,这又犯了《文物法》第二十二条,如果当时有《文物法》的话。
中国的文物必须重建,因为经常会被损毁。文物除了三种用途之外还有多种用途,可以开论坛,我到欧洲,很多世界文化遗产里面,开论坛在那里面开的,没有问题的。

中国的华清池就是杨贵妃洗澡的地方,只能干在那里,但是我们到土耳其,他的棉花堡也是世界遗产,就可以在里面洗澡,没有问题的。所以杨贵妃洗澡的地方,今天再洗澡五千块钱、六千块钱没有问题的,因为这个地方洗澡有逼格的,皇帝和妃子洗澡的地方再洗个澡,有什么关系呢?
比如说最近很火的文物变成一个喝咖啡的地方,说违反《文物法》,那么《文物法》是错的,就可以开喝咖啡的地方,什么不能开呢?所以这是遗产活化,遗产活化一方面可以用,一方面保存,大家知道房子只有人用才会永久保存,关起来不让用就会很快损毁。为什么不让用?每个地方政府都是寻租的部门,文物局的文物关起来不让用,但是文物局长可以随便用,就是一个利益主体。

乡村也是这样,很多人说一搞旅游把乡村破坏了,我说你们放屁,因为如果不是旅游的价值早就被住建部和国土资源部“一户一宅拆旧建新”全部拆光,刚开始拆的时候我说不要拆,因为可以搞旅游赚钱,村民一听能赚钱,村长一听能赚钱,就不拆了,所以旅游保护了村落,而不像文物专家和古建筑专家说的旅游破坏了乡村。
另外老说商业化不好,实际上所有现在的香格里拉这种古城,全是过去茶马古道、丝绸之路、大运河沿线商业化的结果,没有商业就没有任何的文化遗产,所以商业化就是满足人们的商业需求,而商业的需求是谁?是广大的消费者,广大消费者就是广大人民,所以为消费者提供商业服务就是为人民服务,就是走群众路线。所以精英阶层是一小部分,不要理他们,而真正的广大市场才是真正的为人民服务,才是符合共产党的哲学。这就是说适度市场化是符合人类社会人性的。

那么中国进入休闲社会时间已经到了,人均GDP不停的增加,家庭吃饭的钱越来越少,带薪休假制度一直推广但是没有出现,所以我们必须解决一个问题就是我们还有地方政府和企业把旅游变成产业来看,这句话对,但是不完全对,因为现在旅游已经成为生活方式了,当你还停留在只是产业的时候你的品格就不够高,再有一点认为旅游已经
这个时候,你才能考虑到真正的旅游度假的生活方式,所以要解决产业和生活方式的矛盾,这就是我们说的在休闲度假时代,人们的生活方式以及他们普遍的转变。旅行的基础和信息交流的进步,促使无景区化的目的地都会成为旅游发展的大趋势,如果还停留在景建个区层面上,你是做不好的,或者是你竞争就处在不利的地方。
但是现有的法律制度,现有的法规已经不适应新的发展需求,我们需要创新制度,要保障旅游业的可持续发展,在一些资源不够好,但是有市场的地方,可以靠创意、设计来进行旅游创新和旅游的可持续发展。
在一些有文化、有理历史传统的地方,要用活化的办法,把活化作为保护的积极手段,适度的商业化更能满足人们后现代生活方式的需求。这是我分享的观点,如果有谁不服的,咱们微信上论战一场,能够推动中国旅游业的进步。
谢谢大家!